Toggle navigation
หน้าหลัก
รางวัลความสำเร็จ
สำนักงานต่างประเทศ
สิ่งแวดล้อม
CSR
ข้อตกลงสากล
ติดต่อ
เกี่ยวกับ KCE
วิสัยทัศน์ พันธกิจและนโยบายคุณภาพ
ข้อมูลบริษัท
ประวัติบริษัท
ความสามารถและเทคโนโลยี
ข้อมูลนักลงทุน
หน้าหลักลงทุนสัมพันธ์
ข้อมูลบริษัท
ธุรกิจของบริษัท
กลยุทธ์การดำเนินงาน
คณะกรรมการบริษัท
คณะผู้บริหาร
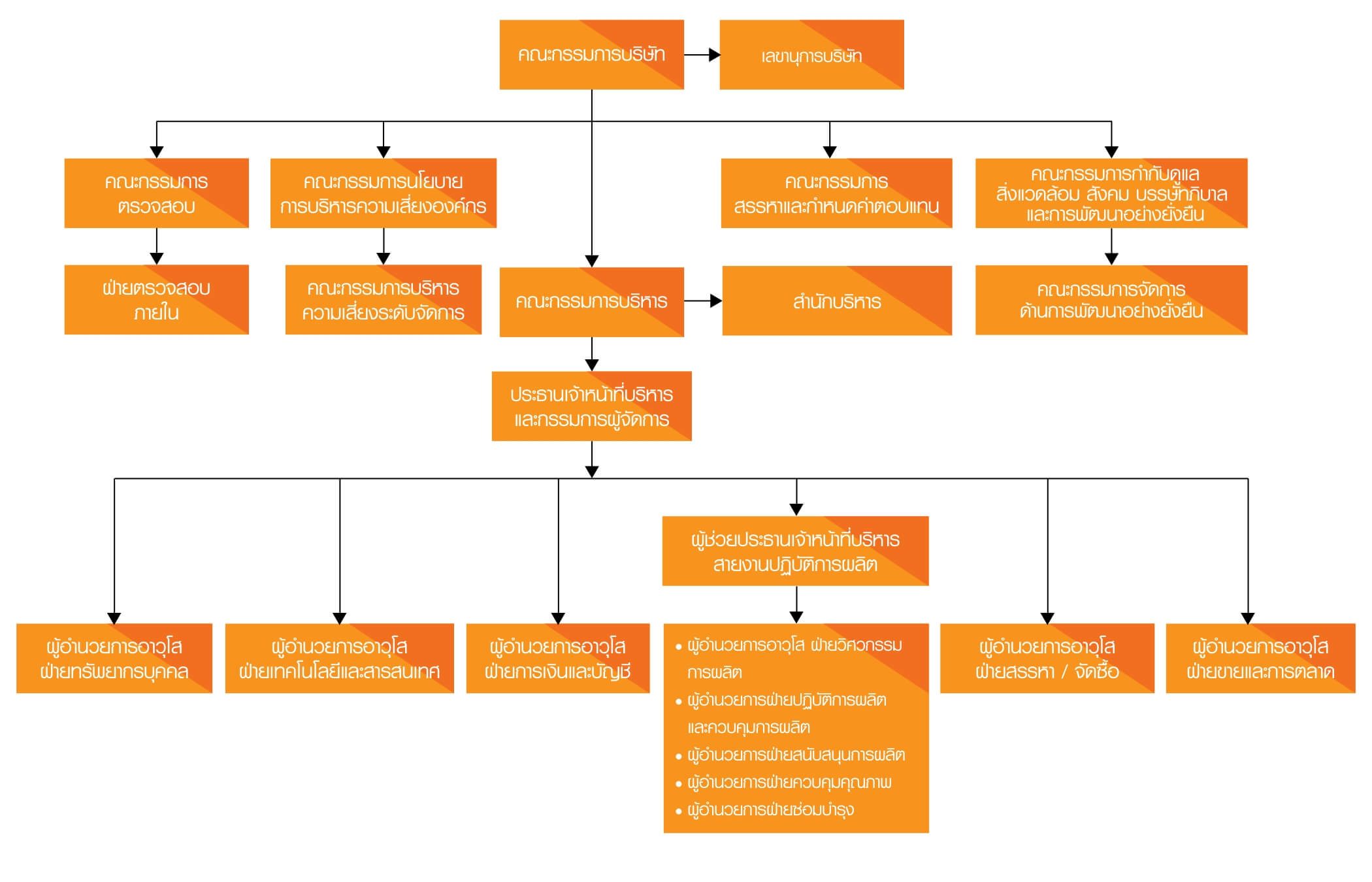
โครงสร้างองค์กร
ข้อมูลทางการเงิน
ข้อมูลสำคัญทางการเงิน
งบการเงิน
คำอธิบายและวิเคราะห์ของฝ่ายจัดการ
ข้อมูลราคาหลักทรัพย์
ราคาหลักทรัพย์
ราคาหลักทรัพย์ย้อนหลัง
เครื่องคำนวณการลงทุน
เอกสารเผยแพร่
แบบ 56-1 One Report
รายงานผลการดำเนินงานด้าน ESG
รายงานความยั่งยืน
รายงานประจำปี
แบบฟอร์ม 56-1
การพัฒนาสู่ความยั่งยืน
การกำกับดูแลกิจการ
การขับเคลื่อนธุรกิจเพื่อความยั่งยืน
รายงานภายใต้การกำกับดูแลกิจการ และเอกสารดาวน์โหลด
การแจ้งเบาะแสและการร้องเรียน
ห้องข่าว
ข่าวแจ้งตลาดหลักทรัพย์
ข่าวแจ้งสื่อมวลชน
ข่าวจากสื่อสิ่งพิมพ์
ภาพกิจกรรมบริษัท
Credit Rating
ข้อมูลผู้ถือหุ้น
ข้อมูลพื้นฐานการลงทุน
รายชื่อผู้ถือหุ้นรายใหญ่
การประชุมผู้ถือหุ้น
การจ่ายเงินปันผล
ปฏิทินนักลงทุนสัมพันธ์
ข้อมูลนักวิเคราะห์
บทวิเคราะห์หลักทรัพย์
ติดต่อนักวิเคราะห์
กิจกรรมและเอกสารนำเสนอ
สอบถามข้อมูล
ติดต่อนักลงทุนสัมพันธ์
อีเมล์รับข่าวสาร
คำถามที่พบบ่อย
IR Downloads
ช่องทางการร้องเรียน
ร่วมงานกับ KCE
โครงสร้างองค์กร